Blog
Ali Bin Abi Talib Family Tree
permohonan bantuan sara hidup rakyat 2019
permohonan semakan bantuan sara hidup
pingat jasa pahlawan negara johor
permohonan sekolah agama menengah selangor 2019
permohonan kemasukan tahun 1 2020
permohonan universiti teknologi petronas 2017
perniagaan kecil dan sederhana
pingat jasa pahlawan negara wikipedia
Alids Wikipedia
Alids Wikipedia
Alids Wikipedia
Family Tree Of Muhammad Wikiwand
Hazrat Ali Family Tree The Family Tree Of Imam Ali Graphical
Alids Wikipedia
Sunni Shia Answers
Family Tree Of Muhammad Wikiwand
Biography Caliph In Islam
Umayyad Dynasty Wikipedia
Imam Ali Family Tree Family Tree History Of Islam Hazrat Ali
About Abu Sufyan Ibn Harb Quraysh Chieftain And Companion Of Muhammad S 0565 0652 Biography Facts Career Wiki Life
Pdf Family Tree Of Muhammad Muhammad Munir Academia Edu
Ahl Al Bayt The First Family Of Islam Sayyid Ahmed Amiruddin
Sharif Of Mecca Wikipedia
Muhammad Ibn Al Hanafiyyah Wikiwand
From Adam To Mahdi Prophets Family Tree General Islamic Discussion Shiachat Com
Alids
644 Death Of Umar Ibn Al Khattab Ppt Download
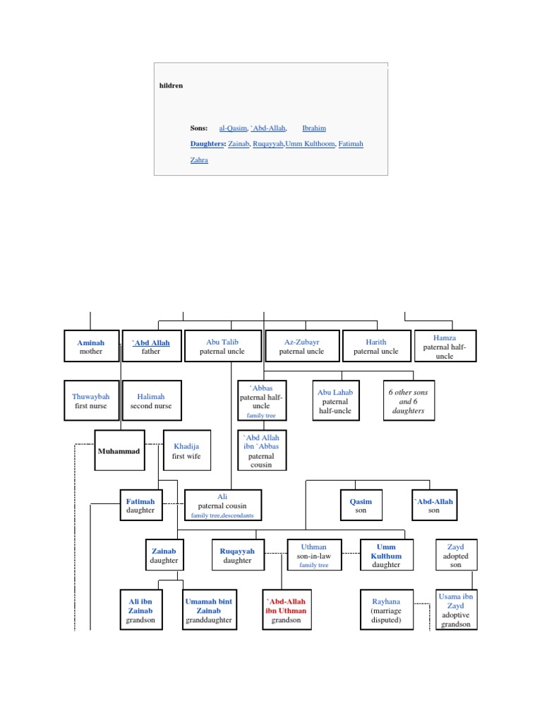
Hildren Ali Husayn Ibn Ali
Source :
pinterest.com
Random Posts
Jual Beli Kereta Terpakai Kereta Wira Bawah Rm3000
Kadar Kenaikan Gaji Tahunan Tentera
Jumlah Penduduk Di Malaysia Mengikut Negeri
Jumlah Penduduk Malaysia 2019 Mengikut Negeri
Jenis Penyakit Jantung Di Malaysia
Jawatan Kosong Sime Darby Plantation 2020
Jawatan Kosong Majlis Perbandaran Subang Jaya 2020
Jawatan Kosong Pemandu Peribadi Melaka
Jawatan Kosong Kuala Terengganu Oktober 2020
Kadar Pertukaran Mata Wang Asing Matematik Tahun 4
Jumlah Penduduk Di Malaysia Tahun 2020
Jay Jay Cukuplah Sekali Lirik
Jawatan Kosong Sime Darby 2020
Jumlah Perkara Dalam Perlembagaan Malaysia
Jawatan Kosong Kuala Terengganu 2020
Jay Jay Cukuplah Sekali Lyrics
Jumlah Penduduk Di Malaysia Mengikut Negeri 2019
Kadar Kenaikan Gaji Tahunan Guru
Jelaskan Sumbangan Tamadun Mesir Purba Dalam Bidang Seni Bina
Jumlah Penduduk Malaysia 2018 Jabatan Perangkaan Malaysia